Legal Procedure For Debt Recovery in Kenya | successful debt collection techniques (2026 Comprehensive Guide)
Introduction: Understanding the Procedure For Debt Recovery in Kenya
The Procedure For Debt Recovery in Kenya is a structured and multi-stage legal framework designed to assist creditors—whether individuals, businesses, or financial institutions—in reclaiming debts in a lawful and enforceable manner. In Kenya, debt recovery is a critical component of financial management, ensuring that contractual obligations are honored and that creditors can maintain operational stability. Understanding the full scope of this procedure is essential, as it equips creditors with the knowledge, legal tools, and strategies required to recover outstanding debts efficiently while remaining fully compliant with Kenyan law.
Debt recovery in Kenya encompasses a variety of steps, beginning with pre-legal measures such as issuing formal demand letters, engaging in negotiations, and considering alternative dispute resolution methods like mediation. These initial steps are aimed at encouraging voluntary repayment and preserving business or personal relationships. When these efforts fail, creditors may initiate formal legal proceedings, choosing the appropriate court based on the debt amount—from small claims courts for minor debts to the High Court for larger or complex claims. Once a judgment is obtained, the creditor can enforce it through mechanisms such as garnishee orders, attachment of movable or immovable property, salary deductions, or through procedures under the Movable Property Security Rights Act for secured debts.
This guide provides an in-depth explanation of each stage of the Procedure For Debt Recovery in Kenya, covering pre-legal strategies, court processes, judgment enforcement, handling secured and unsecured debts, and best practices for successful recovery. By following the detailed steps outlined here, creditors gain the practical knowledge and legal understanding necessary to navigate the debt recovery process effectively, mitigate challenges such as debtor insolvency or asset concealment, and safeguard their financial and legal interests.
Legal Framework Governing Debt Recovery in Kenya
The Procedure For Debt Recovery in Kenya is governed by several interrelated statutes. Understanding these laws is critical because creditors must follow legal procedures to ensure that recovery is enforceable.
Civil Procedure Act (Cap 21) and Civil Procedure Rules 2010
The Civil Procedure Act establishes the foundation for filing civil claims, including debt recovery cases. It outlines the steps required to commence a lawsuit, the role of courts, and the powers of judges to issue judgments. The Civil Procedure Rules 2010 supplement the Act by providing practical procedural guidance, including timelines, formats for documents, service of summons, and methods of execution of court orders. Together, these instruments provide a clear legal roadmap for debt recovery.
Law of Contract Act (Cap 23)
Debt recovery is only possible when a valid legal obligation exists. The Law of Contract Act provides the legal framework for enforceable agreements, defining obligations, remedies in case of breach, and the rights of parties. It ensures that debts arising from contracts are legally recoverable.
Limitation of Actions Act (Cap 22)
The Limitation of Actions Act defines the timeframes within which debt recovery claims can be initiated. Most debts must be claimed within six years from the date the debt became due. Judgment debts may be enforced within twelve years, depending on the circumstances. Understanding limitation periods is essential because delays can result in claims being legally barred.
Debt (Summary Recovery) Act
This Act provides a simplified procedure for recovering civil debts. It is particularly useful for small-scale creditors who seek to recover debts without engaging in prolonged litigation. The Act ensures a fast-track resolution while remaining within the boundaries of Kenyan law.
Auctioneers Act (Cap 526)
The Auctioneers Act regulates licensed debt collection agencies and auctioneers. During debt recovery, licensed auctioneers are often used to attach and sell debtor assets. Compliance with this Act ensures that the debt recovery process remains legal, fair, and transparent.
Movable Property Security Rights Act, 2017
For debts secured by movable property, such as vehicles, machinery, livestock, and inventory, the Movable Property Security Rights Act provides legal methods for enforcement. This Act allows creditors to recover secured debts through possession, leasing, appointing a receiver, or selling the property, providing flexibility and efficiency in recovery.
Insolvency Act, 2015
The Insolvency Act governs situations where the debtor is bankrupt or insolvent. It ensures that creditors are treated fairly, allowing them to recover debts proportionally from available assets. The Act provides mechanisms such as bankruptcy petitions, liquidation, and receivership, ensuring structured recovery in complex cases.
Limitation Period: Timing Matters in Debt Recovery
A critical aspect of the Procedure For Debt Recovery in Kenya is acting within the legally defined limitation period. Failure to initiate proceedings within the specified time can prevent recovery, even if the debt is legitimate.
- Contractual debts: recoverable within six years from the date the debt becomes due.
- Judgment debts: enforceable for up to twelve years.
- Land-related claims: may have special limitation rules depending on the type of debt.
Creditors must act promptly and maintain documentation to establish the existence of the debt and prove timely attempts at recovery. Early action not only strengthens legal authority but also increases the chances of voluntary repayment.
Stage One: Pre-Legal Debt Recovery
Pre-legal debt recovery involves all actions taken before filing a court case. This stage is crucial for demonstrating that the creditor has attempted reasonable efforts to recover the debt and can reduce unnecessary litigation costs.
Issuing a Demand Letter
The first formal step is issuing a demand letter, which notifies the debtor of the outstanding amount and requests payment within a specified period. A comprehensive demand letter includes:
- Names of both creditor and debtor
- Detailed description of the debt
- Payment amount and deadline
- Warning of potential legal action
Issuing the letter through a licensed advocate increases its legal credibility. Courts often require evidence that the creditor attempted to resolve the debt amicably before litigation, making the demand letter an essential part of the recovery process.
Negotiation, Settlement, and Mediation
Once the demand letter is received, the debtor may attempt to negotiate repayment. Settlement options may include:
- Structured instalments
- Lump-sum payment of a negotiated amount
- Debt restructuring or refinancing
- Mediation to avoid court action
Negotiation is beneficial because it can save both parties time, reduce costs, and maintain business relationships. Even if negotiations fail, documented attempts to resolve the debt strengthen the creditor’s case in court.
Engaging Licensed Debt Collection Agencies
When pre-legal negotiation fails, creditors may engage licensed debt collection agencies. These agencies operate under the Auctioneers Act and must adhere to ethical guidelines, including avoiding harassment, intimidation, or illegal property seizure. Professional agencies enhance recovery success and provide additional documentation for potential litigation.
Stage Two: Court Procedure For Debt Recovery
If pre-legal efforts fail, creditors must initiate formal litigation. This stage is central to the Procedure For Debt Recovery in Kenya as only a court judgment allows enforceable recovery.
Choosing the Appropriate Court
The jurisdiction depends on the debt amount:
| Court | Debt Amount |
|---|---|
| Small Claims Court | Up to Ksh 1,000,000 |
| Magistrates Court | Ksh 1,000,001 – 20,000,000 |
| High Court | Above 20,000,000 |
Selecting the correct court is critical. Filing in the wrong court may delay proceedings or result in dismissal.
Filing a Debt Recovery Case
Creditors must file a Statement of Claim or Plaint, supported by:
- Written agreements and contracts
- Payment records and invoices
- Demand letters and communication logs
- Witness statements, if applicable
The court assigns a case number and sets timelines for the proceedings. Accurate documentation ensures that procedural requirements are met and strengthens the creditor’s legal position.
Service of Summons
Debtors must be formally served with court summons to notify them of the proceedings. Proper service may include court process servers, registered advocates, or postal service with acknowledgment of receipt. Failure to serve correctly can delay the case or invalidate proceedings.
Court Hearing and Judgment
During the hearing, the court examines all evidence, including contracts, invoices, correspondence, and testimony. If satisfied that the debt is valid, the court issues a judgment stating:
- Principal debt amount
- Interest accrued, if applicable
- Legal costs and court fees
While judgment legally confirms the debt, creditors must still enforce it to receive payment.
Stage Three: Enforcement of Court Judgment
After judgment, creditors must enforce the decree if the debtor refuses to pay. The Civil Procedure Rules, Order 22 provide mechanisms to compel payment, which are essential in the Procedure For Debt Recovery in Kenya.
Extracting the Court Decree
The decree is the formal authorization from the court allowing execution of the judgment. Without it, enforcement actions cannot proceed legally.
Methods of Enforcement
Attachment and Sale of Property: Courts may authorize the seizure and auction of debtor assets, including vehicles, machinery, and in some cases, land.
Garnishee Proceedings: Banks or third parties holding debtor funds can be ordered to transfer money directly to the creditor.
Attachment of Salary: Employers may deduct a portion of wages until the debt is satisfied.
Notice to Show Cause and Civil Jail: In cases where debtors have the ability to pay but refuse, courts may issue notices requiring explanation, potentially leading to civil imprisonment as a coercive measure.
Attachment of Agricultural or Partnership Assets: For farmers or partners, crops, livestock, or partnership property can be seized and sold to recover debts.
Recovery of Secured Debts
For debts secured by movable property, such as vehicles, machinery, or stock, creditors can:
- Take possession of the asset
- Lease the asset
- Appoint a receiver
- Sell the asset
This ensures banks and financial institutions recover secured loans efficiently.
Debt Recovery in Insolvency
If a debtor is insolvent, creditors may initiate bankruptcy petitions, company liquidation, or receivership. Recovery is then conducted proportionally among creditors according to the law.
Best Practices to Ensure Successful Debt Recovery
To maximize the likelihood of recovering debts:
- Maintain comprehensive documentation of all agreements and communications
- Act promptly to avoid limitation periods
- Engage licensed advocates and collection agencies
- Trace debtor assets before enforcement
- Use secured loans to reduce risk
- Document all negotiations for court purposes
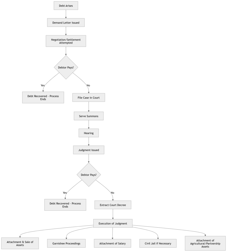
Flow Diagram of the Procedure For Debt Recovery in Kenya

Frequently Asked Questions
1. What happens if a debtor is declared insolvent after a court judgment?
If a debtor is declared insolvent after a judgment, creditors must follow procedures under the Insolvency Act, 2015. The debtor’s assets are collected, and the official receiver or liquidator distributes proceeds proportionally among creditors. While unsecured creditors may receive partial repayment, secured creditors often have priority over specific assets. This stage highlights why early enforcement and asset tracing are essential in the Procedure For Debt Recovery in Kenya, as delayed action can reduce recoverable amounts. Professional guidance is crucial to ensure creditors comply with insolvency laws and maximize recovery from remaining assets.
2. Can debt recovery proceed if the debtor disputes the debt amount?
Yes, debt recovery can proceed even if the debtor disputes the amount. During litigation, the court examines contracts, invoices, payment records, and correspondence to determine the correct debt sum. Negotiation or mediation may help resolve disputes without prolonged court proceedings. The Procedure For Debt Recovery in Kenya ensures that disputes are resolved legally and fairly, providing mechanisms to prove the validity of claims. Proper documentation, expert witness testimony, and clear contractual terms strengthen the creditor’s position, increasing the likelihood of a favorable judgment.
3. How can a creditor recover debt from a debtor who hides assets?
When a debtor hides assets, creditors must employ investigative strategies to enforce the Procedure For Debt Recovery in Kenya. Asset tracing may involve banks, property registries, public records, and licensed investigators. Courts may issue orders requiring the debtor to disclose assets, under threat of contempt. Once located, assets can be attached and sold, garnisheed, or otherwise executed. Engaging licensed advocates and professional collection agencies enhances the effectiveness of these measures, ensuring that debt recovery is not impeded by deliberate attempts to conceal property.
4. Is it possible to recover debt from a company that has ceased operations?
Yes, but it is challenging. Under Kenyan law, creditors can pursue liquidation or receivership for companies that have ceased operations. The Procedure For Debt Recovery in Kenya allows filing claims with the official receiver or liquidator to recover outstanding amounts. Creditors must provide proof of debt, including contracts, invoices, and correspondence. If the company has assets, they may be sold to satisfy creditors. Early action is crucial because delays reduce asset availability and increase competition among creditors. Legal expertise ensures compliance with company insolvency procedures.
5. Can debts be recovered from a deceased debtor?
Yes. If a debtor dies, recovery follows estate administration procedures under the Law of Succession Act, 2011. Creditors can file claims against the deceased’s estate during probate or administration, ensuring debts are settled before beneficiaries receive inheritance. The Procedure For Debt Recovery in Kenya requires filing formal claims, providing evidence of debt, and cooperating with the executor or administrator. This ensures that debts are lawfully recovered and protects the creditor’s rights while respecting succession laws. Executors are obligated to settle valid debts from estate assets before distributing property to heirs.

6. Can a foreign creditor recover debt in Kenya?
Yes, but additional steps are involved. Foreign creditors must establish jurisdiction in Kenyan courts or have their foreign judgment recognized under reciprocal enforcement laws. The Procedure For Debt Recovery in Kenya allows filing claims against Kenyan-resident debtors or assets. Proper service of court documents, translation of foreign agreements, and compliance with Kenyan procedural rules are critical. Cross-border enforcement may also require cooperation with embassies, international treaties, or legal channels. Early asset tracing and pre-legal negotiation increase the likelihood of recovery before litigation, especially in complex international debt cases.
7. How does one handle multiple debtors owing the same debt?
When multiple debtors owe the same debt, creditors may file a joint or separate claim depending on contract terms. The Procedure For Debt Recovery in Kenya allows the court to apportion liability according to each debtor’s share. In joint and several liability cases, one debtor may be required to pay the full amount, with the right to recover contributions from co-debtors later. Clear contracts, agreements specifying liability, and proper documentation are essential. Enforcement can target assets of one or all debtors, depending on availability and court orders, ensuring maximum recovery.
8. What are the risks of pursuing debt recovery in Kenya?
Risks include debtor insolvency, legal delays, high litigation costs, asset concealment, and disputed claims. Improper documentation or procedural errors may lead to dismissal. Additionally, attempting enforcement without legal compliance may expose creditors to liability. The Procedure For Debt Recovery in Kenya mitigates these risks by providing structured steps, including demand letters, pre-legal negotiation, court filing, and enforcement mechanisms. Engaging licensed advocates, collection agencies, and following legal protocols ensures that risks are minimized, increasing the likelihood of successful and legally sound recovery.
Legal Procedure For Debt Recovery in Kenya
The Procedure For Debt Recovery in Kenya is a comprehensive and structured process designed to guide creditors in reclaiming debts efficiently and lawfully. It spans multiple stages, beginning with pre-legal measures such as issuing demand letters, negotiating settlements, and engaging licensed debt collection agencies. Should these efforts fail, creditors can initiate formal court proceedings, where appropriate evidence, contracts, and correspondence support their claims. Once a court issues a judgment, creditors can enforce it through various methods, including garnishee orders, attachment and sale of assets, salary deductions, or measures under the Movable Property Security Rights Act for secured debts.
Understanding and implementing each stage is critical to ensuring that recovery efforts are effective and legally compliant. Creditors who maintain meticulous documentation, act promptly within limitation periods, and seek professional legal guidance enhance their chances of recovering debts fully and efficiently. Even in challenging situations—such as debtor insolvency, asset concealment, cross-border debt, or multiple co-debtors—the structured approach provided by Kenyan law offers clear avenues for enforcement.
Ultimately, a thorough grasp of the Procedure For Debt Recovery in Kenya equips creditors with the tools and legal framework necessary to reclaim owed funds while minimizing risks and delays. Whether handling small, medium, or large debts, following the procedural steps diligently ensures that debt recovery is not only possible but also systematic, transparent, and enforceable under Kenyan law, safeguarding both financial interests and legal compliance.